小区物业被罚4万元,业主被行政拘留15日
| 2022-09-06 10:28:27 来源:中国应急管理 责任编辑:陈静 我来说两句 |
近日,广西南宁 一小区业主 被相关部门处以 行政拘留十五日的处罚 其所在小区物业公司 被相关部门处以四万元罚款 据了解 该业主违法将电动自行车 私自停放在楼梯间内 并从家中私拉电线充电 充电过程中 车辆自燃并发生爆炸 造成1人重伤 业主所在小区物业公司 未能及时发现电动自行车的违法行为 未能予以制止并组织清理
相关部门依据 《行政处罚法》第十六条 《消防法》第六十四条第二项的规定 给予电动自行车车主陈某 处以行政拘留十五日的处罚 相关部门依据《南宁市电动自行车管理条例》等法规 给予该小区物业公司处罚款四万元的处罚 今年以来 因电动车违法充电被拘留的 并非个案 8月10日6时15分,浙江杭州滨江区某出租房发生火灾,阳台被烧毁。幸运的是,此次火灾没有造成人员伤亡。经调查,认定事主王某因违规将电动车的电瓶放置室内充电,导致充电过程中电瓶故障引燃周边可燃物起火。杭州市公安局滨江区分局对王某处以行政拘留十日的处罚。
近日,广东深圳某店铺发生火灾。消防员到场后发现,烧损物为电动自行车电池。经调查,起火原因系当事人将电动自行车电池放在室内充电,在充电过程中发生故障并引燃周边可燃物。目前,当事人已被公安机关处以拘留十日的处罚。
7月15日10时31分许,广东广州某城中村发生爆炸并起火,起火建筑为店铺用途,起火部位为一楼家电维修店铺。经调查,起火原因为店主将电动车电池置于室内充电,导致电池爆炸,最终引发火灾,现场无人员受伤。目前,店主已被处以十日拘留的处罚。
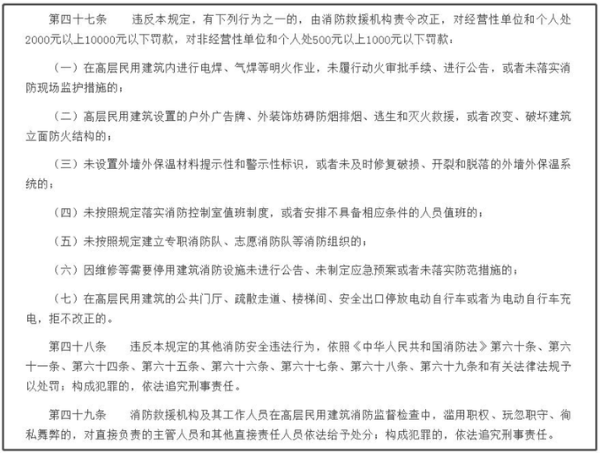
相关法律 《消防法》 第六十四条第一款第二项:过失引起火灾,尚不构成犯罪的,处十日以上十五日以下拘留,可以并处五百元以下罚款;情节较轻的,处警告或者五百元以下罚款。
|
![]() |
![]() |
打印 | 收藏 | 发给好友 【字号 大 中 小】 |







